近日,我所马天保律师与黄青婷律师凭借代理的“某混凝土公司与被执行人A建设公司、异议人B建设公司执行监督案”荣获江苏律师优秀案例奖。

一、案例背景与争议焦点
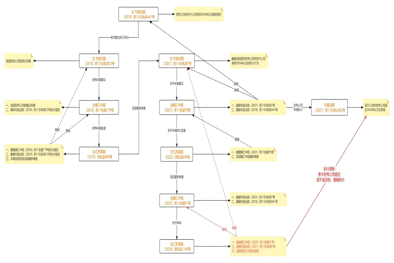
申请人某混凝土公司作为名义承包人(被执行人A建设公司)的债权人申请执行工程款,执行程序中,冻结了A建设公司句容分公司、A建设公司在B建设公司的工程款393.4962万元,并要求B建设公司协助执行。而实际施工人高某主张工程款归属权,且指示发包人B建设公司向其支付转移工程款,严重损害了申请执行人某混凝土公司的债权利益。该案争议持续长达十余年,句容市人民法院、镇江市中级人民法院、江苏省高级人民法院共作出十六份生效法律文书。

本案争议焦点为:1、实际施工人对工程款的权利是否具有排除名义施工人债权人执行的效力;2、执行法院追究B建设公司擅自处分查封、冻结财产的责任是否有事实和法律依据。
二、专业代理与精准抗辩
面对复杂多变的案情,马天保律师与黄青婷律师通过精准抗辩,深入剖析了实际施工人身份认定、工程款债权归属及执行程序合法性等关键问题。他们指出,高某虽以A建设公司句容分公司名义施工,但根据多份生效判决,其行为应属职务范畴,而非实际施工人。同时,他们强调,工程款请求权应依合同相对性归属于名义承包人,实际施工人不得直接排除执行。
在执行程序方面,两位律师严守执行与审判的职能边界,指出原审法院在执行复议中直接认定实际施工人身份及工程款归属,构成“以执代审”的程序违法。他们代理委托人某混凝土公司向江苏省高院申请执行监督,江苏省高级人民法院(2024)苏执监1149号认定某混凝土公司的执行监督申请理由成立,撤销两级法院裁定,驳回了B建设公司提出的执行异议。
江苏省高级人民法院认定,一方面,B建设公司明知高某挂靠A建设公司句容分公司承建案涉工程,并以A公司分公司名义对外实施行为,即使高某为实际施工人,B建设公司对2015年2月6日句容市人民法院送达的协助执行通知书仍具有协助义务,负有冻结工程款债权3934962元不得向A建设公司句容分公司或高某等支付的协助义务;另一方面,本案执行债权系某混凝土公司在案涉工程施工过程中享有的债权,属于案涉工程的应付工程款,与B公司擅自支付偿还的债务在性质上并无不同,因此,B建设公司未履行协助冻结义务,应承担相应责任。
三、司法价值与社会影响
本案不仅在个案中实现了正义,更在司法层面形成了具有示范价值的样本。该案厘清了发包人、承包人、实际施工人、工程直接债权人在同一利益框架下的保护顺位,确立了善意的工程直接债权人在利益保护中的优先地位,解决了工程项目债权执行中发包人与实际施工人串通转移工程款的司法救济问题。
此次荣获江苏律师优秀案例奖,不仅是对马天保律师与黄青婷律师专业能力的肯定,更是对他们长期以来坚持司法公正、维护当事人合法权益的褒奖。未来,他们将继续秉持法治精神,为推动我国法治建设贡献力量。
律师简介:
马天保律师,北京中银全国市场委员会副理事长、中银全国建工委副主任,中银南京律所监事长、权益合伙人、二级律师、中银南京建工中心主任,江苏省民法典专家宣讲团成员(宣讲团包括江苏省高院、省检察院、省内高校、律师共计专家100人)、《法治日报》律师专家库成员、南京审计大学研究生实践导师、南京林业大学校外导师。执业24年,取得多项荣誉,其中2024年获评“江苏省律师行业优秀共产党员”、2019-2022年连续四年获评“南京优秀民商事律师”。担任南京、南宁、桂林、九江等国内多家仲裁机构仲裁员,担任独任或首席仲裁员办理案件有近70件,拥有丰富民商事、建设工程、公司股权重大争议解决经验,发表刊登多篇专业合同、公司、建工论文。联系电话:13813841936
黄青婷律师,中共党员,民商法硕士研究生,现为律所合伙人,执业领域为民商事争议解决。现任江苏省法学会涉外法治研究会理事,执业期间获得“律所优秀青年律师”的荣誉称号。联系电话:1526181000。
- 地址:江苏省南京市建邺区云龙山路89号龙湖天街1号写字楼22-23楼
- 电话:025-58785588
- 传真:025-58785581
- 邮箱:15380871777@163.com

官方微信

